标题:
串口取电和232转换电路的原理
[打印本页]
作者:
fghser
时间:
2010-10-13 10:14
标题:
串口取电和232转换电路的原理
下载
(25.09 KB)
2010-10-13 10:13
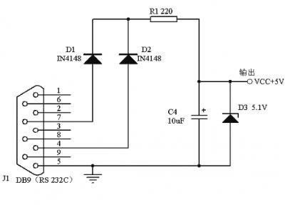
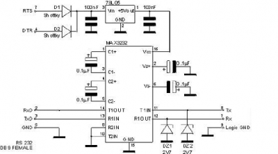
串口取电和232转换
下载
(6.54 KB)
2010-10-13 10:13
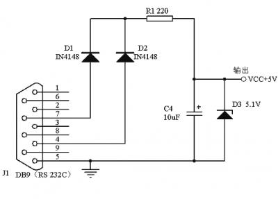
简单实用的串口窃电电路
下载
(4.77 KB)
2010-10-13 10:13
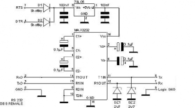
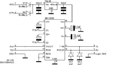
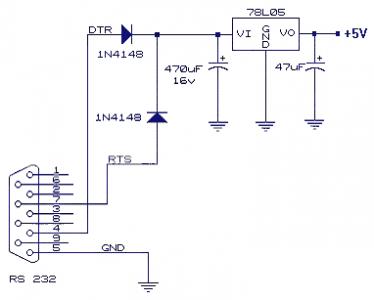
用到7805的串口窃电电路
图片附件:
a2006071908063769.jpg
(2010-10-13 10:13, 25.09 KB) / 下载次数 687
http://bbs.hymcu.com/attachment.php?aid=68&k=caa714a21e9bdebd8caaf9de63ccd31c&t=1779101560&sid=zg6rGG
图片附件:
a2w.gif
(2010-10-13 10:13, 6.54 KB) / 下载次数 684
http://bbs.hymcu.com/attachment.php?aid=69&k=0d7254c5c799f607aadac627958a16ce&t=1779101560&sid=zg6rGG
图片附件:
a33.gif
(2010-10-13 10:13, 4.77 KB) / 下载次数 656
http://bbs.hymcu.com/attachment.php?aid=70&k=c8e8067c290ef2beee6a3638282e33a3&t=1779101560&sid=zg6rGG
欢迎光临 珩源工控论坛 (http://bbs.hymcu.com/)
Powered by Discuz! 7.2