标题:
315M遥控电路设计
[打印本页]
作者:
admin
时间:
2010-10-25 11:26
标题:
315M遥控电路设计
OOK调制尽管性能较差,然而其电路简单容易实现,工作稳定,因此得到了广泛的应用,在汽车、摩托车报警器,仓库大门,以及家庭保安系统中,几乎无一例外地使用了这样的电路。
早期的发射机较多使用LC振荡器,频率漂移较为严重。声表器件的出现解决了这一问题,其频率稳定性与晶振大体相同,而其基频可达几百兆甚至上千兆赫兹。无需倍频,与晶振相比电路极其简单。以下两个电路为常见的发射机电路,由于使用了声表器件,电路工作非常稳定,即使手抓天线、声表或电路其他部位,发射频率均不会漂移。和图一相比,图二的发射功率更大一些。可达200米以上。
下载
(14.58 KB)
2010-10-25 11:25
下载
(11.78 KB)
2010-10-25 11:25
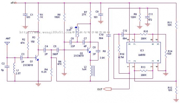
接收机可使用超再生电路或超外差电路,超再生电路成本低,功耗小可达100uA左右,调整良好的超再生电路灵敏度和一级高放、一级振荡、一级混频以及两级中放的超外差接收机差不多。然而,超再生电路的工作稳定性比较差,选择性差,从而降低了抗干扰能力。下图为典型的超再生接收电路。
下载
(44.11 KB)
2010-10-25 11:26
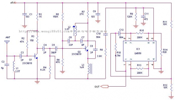
超外差电路的灵敏度和选择性都可以做得很好,美国Micrel公司推出的单片集成电路可完成接收及解调,其MICRF002为MICRF001的改进型,与MICRF001相比,功耗更低,并具有电源关断控制端。MICRF002性能稳定,使用非常简单。与超再生产电路相比,缺点是成本偏高(RMB35元)。下面为其管脚排列及推荐电路。
下载
(15.96 KB)
2010-10-25 11:26
ICRF002使用陶瓷谐振器,换用不同的谐振器,接收频率可覆盖300-440MHz。MICRF002具有两种工作模式:扫描模式和固定模式。扫描模式接受带宽可达几百KHz,此模式主要用来和LC振荡的发射机配套使用,因为,LC发射机的频率漂移较大,在扫描模式下,数据通讯速率为每秒2.5KBytes。固定模式的带宽仅几十KHz,此模式用于和使用晶振稳频的发射机配套,数据速率可达每秒钟10KBytes。工作模式选择通过MICRF002的第16脚(SWEN)实现。另外,使用唤醒功能可以唤醒译码器或CPU,以最大限度地降低功耗。 MICRF002为完整的单片超外差接收电路,基本实现了“天线输入”之后“数据直接输出”,接收距离一般为200米。
图片附件:
1.jpg
(2010-10-25 11:25, 14.58 KB) / 下载次数 2603
http://bbs.hymcu.com/attachment.php?aid=228&k=114f25569f3b544730c1f97953cadf60&t=1778116981&sid=gGAkT3
图片附件:
2.jpg
(2010-10-25 11:25, 11.78 KB) / 下载次数 2634
http://bbs.hymcu.com/attachment.php?aid=229&k=27aedbef38cdf2e950330d1db019a32e&t=1778116981&sid=gGAkT3
图片附件:
4.jpg
(2010-10-25 11:26, 15.96 KB) / 下载次数 2542
http://bbs.hymcu.com/attachment.php?aid=230&k=a58ef1ef9279fbafe25550f125cc236c&t=1778116981&sid=gGAkT3
图片附件:
3.jpg
(2010-10-25 11:26, 44.11 KB) / 下载次数 673
http://bbs.hymcu.com/attachment.php?aid=231&k=358b268b14d199c2de2fbe21264c8144&t=1778116981&sid=gGAkT3
欢迎光临 珩源工控论坛 (http://bbs.hymcu.com/)
Powered by Discuz! 7.2