标题:
整理一点关于步进电机驱动器单双脉冲的资料
[打印本页]
作者:
稻草人
时间:
2010-12-23 15:21
标题:
整理一点关于步进电机驱动器单双脉冲的资料
单脉冲:这个是目前一般驱动器都采用的方式,即一个脉冲控制电机运转,方向由高低电平信号决定。
双脉冲:两个脉冲信号控制电机,一个脉冲正转,一个脉冲控制反转。
一般单脉冲见的比较多,很多需要把单脉冲转变为双脉冲的。
来一个图片:
下载
(306.38 KB)
2010-12-23 15:20
有兴趣的朋友可以对照相应资料的真值表,真正参与的学习菜深刻!
图片附件:
单转双74156更简单.bmp
(2010-12-23 15:20, 306.38 KB) / 下载次数 3799
http://bbs.hymcu.com/attachment.php?aid=712&k=b7affffc22981db5a5c37c47c05cb11c&t=1777496732&sid=i5885I
作者:
稻草人
时间:
2010-12-23 17:36
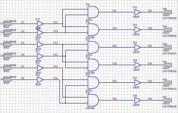
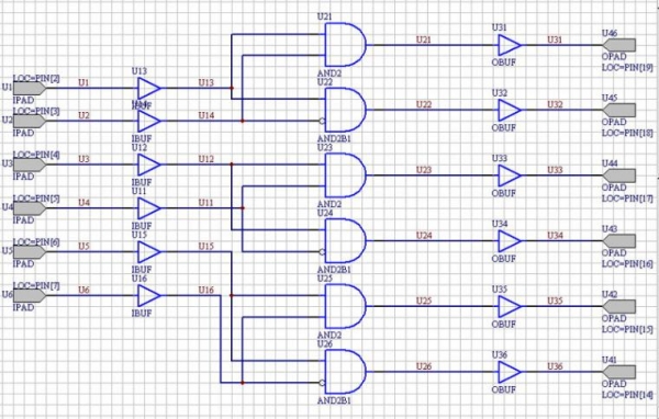
用GAL16V8做的单双脉冲转换器
下载
(89 KB)
1
2010-12-23 17:35
下载
(51.45 KB)
2
2010-12-23 17:35
图片附件: [1]
图.jpg
(2010-12-23 17:35, 89 KB) / 下载次数 2465
http://bbs.hymcu.com/attachment.php?aid=720&k=71791506eda82550682b70bf1a0b81fa&t=1777496732&sid=i5885I
图片附件: [2]
2.jpg
(2010-12-23 17:35, 51.45 KB) / 下载次数 3501
http://bbs.hymcu.com/attachment.php?aid=721&k=0f53d2b8d40719eb34e8b58e638b6a98&t=1777496732&sid=i5885I
欢迎光临 珩源工控论坛 (http://bbs.hymcu.com/)
Powered by Discuz! 7.2