串口通讯对单片机而言意义重大,不但可以实现将单片机的数据传输到电脑端,而且也能实现电脑对单片机的控制,比如你可以把写入单片机的数据码显示在电脑上,如可以使用一个按键,当按下它时使某一个字母如:AA,通过单片机的串口将它发送到电脑上显示,起到仿真器的某些功效,站长在开发数据采集设备时就是通过串口来检查数据正确与否的。  
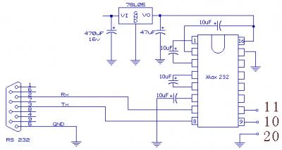
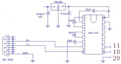
[size=+1]    51单片机有一个全双工的串行通讯口,所以单片机和电脑之间可以方便地进行串口通讯。进行串行通讯时要满足一定的条件,比如电脑的串口是RS232电平的,而单片机的串口是TTL电平的,两者之间必须有一个电平转换电路,我们采用了专用芯片MAX232进行转换,虽然也可以用几个三极管进行模拟转换,但是还是用专用芯片更简单可靠。我们采用了三线制连接串口,也就是说和电脑的9针串口只连接其中的3根线:第5脚的GND、第2脚的RXD、第3脚的TXD。这是最简单的连接方法,但是对我们来说已经足够使用了,电路如下图所示,MAX232的第10脚和单片机的11脚连接,第9脚和单片机的10脚连接,第15脚和单片机的20脚连接。本网站的提供的实验板上已经装配好了全部硬件。 
 
 
 
[size=+1]串口通讯的硬件电路如上图所示 
[size=+1]    为了能够在电脑端看到单片机发出的数据,我们必须借助一个WINDOWS软件进行观察,这里我们利用一个免费的电脑串口调试软件。 
  
[size=+1]    点击这里可以下载并运行这个串口调试软件这是一个绿色的软件,无需安装,可以直接在当前位置运行这个软件。软件界面如上图,我们先要设置一下串口通讯的参数,将波特率调整为4800,勾选十六进制显示。串口选择为COM1,当然将网站提供的51单片机实验板的串口也要和电脑的COM1连接,将烧写有以下程序的单片机插入单片机实验板的万能插座中,并接通51单片机实验板的电源,这时只要按下K1一次,在串口调试助手软件的接收区界面中就会增加一个“AF”字符,表示单片机向电脑发送“AF”字符成功。串口实验的源程序如下所示:[size=+1];这是一个AT89C51单片机实验开发板向PC机的串口单向发送数据AF的演示程序 
;采用MAX232专用芯片作RS232/TTL电平转换. 
;通讯波特率为4800KBPS,只要按下一次K1(就是P3.6引脚变成低电平) 
;就发送一个16进制的AF字符  
[size=+1]ORG 0000H 
MOV SCON,#50H;设置成串口1方式 
MOV TMOD,#20H;波特率发生器T1工作在模式2上 
MOV PCON,#80H;波特率翻倍为2400x2=4800BPS 
MOV TH1,#0F3H;预置初值(按照波特率2400BPS预置初值) 
MOV TL1,#0F3H;预置初值(按照波特率2400BPS预置初值) 
SETB TR1;启动定时器T1 
;以上完成通讯初始化设置 
[size=+1]WRIT:JB P3.6,$;判断K1是否按下,如果没有按下就等待 
ACALL DELAY10;延时10毫秒消触点抖动 
JB P3.6,WRIT;去除干扰信号 
JNB P3.6,$;等待按键松开 
[size=+1]MOV A,#0AFH;将16进制的字符AF发送到串口去 
MOV SBUF,A;将AF通过串口发送出去 
[size=+1]AJMP WRIT 
[size=+1];10毫秒延时子程序 
DELAY10:MOV R4,#20 
D2:MOV R5,#248 
DJNZ R5,$ 
DJNZ R4,D2 
RET 
[size=+1]END 
 |