返回列表 发帖

整理一点关于步进电机驱动器单双脉冲的资料

单脉冲:这个是目前一般驱动器都采用的方式,即一个脉冲控制电机运转,方向由高低电平信号决定。
双脉冲:两个脉冲信号控制电机,一个脉冲正转,一个脉冲控制反转。

一般单脉冲见的比较多,很多需要把单脉冲转变为双脉冲的。
来一个图片: 单转双74156更简单.bmp

有兴趣的朋友可以对照相应资料的真值表,真正参与的学习菜深刻!
I CAN

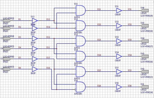
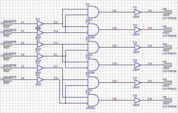
用GAL16V8做的单双脉冲转换器

2.jpg
I CAN

TOP

返回列表

最新关注 关闭


关于论坛注册,最新修改,请网友们注意

由于最近大量垃圾信息出现在我们的论坛,为了营造一个良好的氛围,目前论坛只开发邀请注册,你可以点击以下链接自动邀请注册(如果有人使用了点击下一个试一试) ...


查看
珩源工控论坛热诚欢迎您联系我们进行合作!

Powered by Discuz! 7.2© 2001-2009 Comsenz Inc.

珩源工控论坛 ( 桂ICP备19004328号) |论坛统计|WAP| 客服中心-www.hymcu.com
  

GMT+8, 2026-1-21 08:33, Processed in 1.044321 second(s), 8 queries, Gzip enabled.