| 
 
   
- 帖子
 - 120 
 - 主题
 - 79 
 - 精华
 - 0 
 - 积分
 - 60 
 - 在线时间
 - 5 小时 
 - 注册时间
 - 2010-10-13 
 
  | 
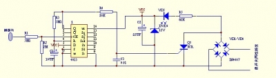
触摸式延时照明灯采用双D触发器4013制作,它工作稳定可靠,延时时间精确,批量时一致性好。 
  工作原理: 
    
 
 
 
     二极管VD1—VD4,晶闸管Vs组成灯光控制器的主回路。R5,VD6构成电源电路。输出约12V左右的直流电压供集成Ic使用。4013接成典型的单稳态电路。稳态时Q输出低(①脚)故Vs关断,电灯不亮。若有人触摸电极片M,人体感应时的杂波信号经电阻R1加到4013的③脚。CP端单稳电路翻转进入暂态。Q端①脚输出高,经一路径R4作为Vs的触发信号,使Vs导通灯亮。另一路径R3向C1流电,使4013④脚电压上升,当升到复位阀值电平时,电路复位。单稳回复稳态。①脚变低,Vs截止灯灭。VD5用于指示灯开关位置。便于夜间使用。R3,C可改变延时时间。 
  元件选择: 
           Ic为4013双D触发器。 
           Vs可选普通小型塑封单向晶闸管MCR100-8、2N6565等 
           VD1—VD4为1N4004或1N4007 
           VD6为12V,0.5W稳二极管。 
           R5最好选用RJ—1/4W金属膜电阻, 
           C1-C2为CD11-25V电解电容,C3为CT瓷介。 
           M为镀铬或镀锡铁皮剪制,用502胶在开关面板上。 
 
 
注:接线时,火线要按图所示接,才可正常工作。 |   
 
 
 
 |