返回列表 发帖

315M遥控电路设计

OOK调制尽管性能较差,然而其电路简单容易实现,工作稳定,因此得到了广泛的应用,在汽车、摩托车报警器,仓库大门,以及家庭保安系统中,几乎无一例外地使用了这样的电路。

      早期的发射机较多使用LC振荡器,频率漂移较为严重。声表器件的出现解决了这一问题,其频率稳定性与晶振大体相同,而其基频可达几百兆甚至上千兆赫兹。无需倍频,与晶振相比电路极其简单。以下两个电路为常见的发射机电路,由于使用了声表器件,电路工作非常稳定,即使手抓天线、声表或电路其他部位,发射频率均不会漂移。和图一相比,图二的发射功率更大一些。可达200米以上。

1.jpg

2.jpg

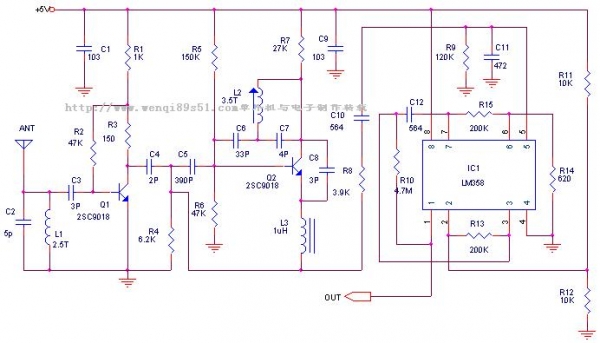
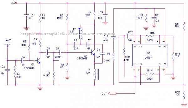
      接收机可使用超再生电路或超外差电路,超再生电路成本低,功耗小可达100uA左右,调整良好的超再生电路灵敏度和一级高放、一级振荡、一级混频以及两级中放的超外差接收机差不多。然而,超再生电路的工作稳定性比较差,选择性差,从而降低了抗干扰能力。下图为典型的超再生接收电路。


      超外差电路的灵敏度和选择性都可以做得很好,美国Micrel公司推出的单片集成电路可完成接收及解调,其MICRF002为MICRF001的改进型,与MICRF001相比,功耗更低,并具有电源关断控制端。MICRF002性能稳定,使用非常简单。与超再生产电路相比,缺点是成本偏高(RMB35元)。下面为其管脚排列及推荐电路。

4.jpg

     ICRF002使用陶瓷谐振器,换用不同的谐振器,接收频率可覆盖300-440MHz。MICRF002具有两种工作模式:扫描模式和固定模式。扫描模式接受带宽可达几百KHz,此模式主要用来和LC振荡的发射机配套使用,因为,LC发射机的频率漂移较大,在扫描模式下,数据通讯速率为每秒2.5KBytes。固定模式的带宽仅几十KHz,此模式用于和使用晶振稳频的发射机配套,数据速率可达每秒钟10KBytes。工作模式选择通过MICRF002的第16脚(SWEN)实现。另外,使用唤醒功能可以唤醒译码器或CPU,以最大限度地降低功耗。   MICRF002为完整的单片超外差接收电路,基本实现了“天线输入”之后“数据直接输出”,接收距离一般为200米。

返回列表

最新关注 关闭


关于论坛注册,最新修改,请网友们注意

由于最近大量垃圾信息出现在我们的论坛,为了营造一个良好的氛围,目前论坛只开发邀请注册,你可以点击以下链接自动邀请注册(如果有人使用了点击下一个试一试) ...


查看
珩源工控论坛热诚欢迎您联系我们进行合作!

Powered by Discuz! 7.2© 2001-2009 Comsenz Inc.

珩源工控论坛 ( 桂ICP备19004328号) |论坛统计|WAP| 客服中心-www.hymcu.com
  

GMT+8, 2026-5-18 18:27, Processed in 1.041168 second(s), 7 queries, Gzip enabled.