|

- 帖子
- 120
- 主题
- 79
- 精华
- 0
- 积分
- 60
- 在线时间
- 5 小时
- 注册时间
- 2010-10-13
|
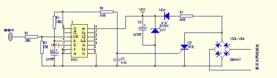
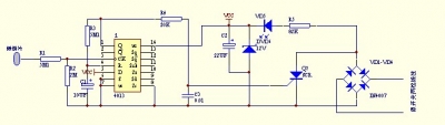
触摸式延时照明灯采用双D触发器4013制作,它工作稳定可靠,延时时间精确,批量时一致性好。
工作原理:
二极管VD1—VD4,晶闸管Vs组成灯光控制器的主回路。R5,VD6构成电源电路。输出约12V左右的直流电压供集成Ic使用。4013接成典型的单稳态电路。稳态时Q输出低(①脚)故Vs关断,电灯不亮。若有人触摸电极片M,人体感应时的杂波信号经电阻R1加到4013的③脚。CP端单稳电路翻转进入暂态。Q端①脚输出高,经一路径R4作为Vs的触发信号,使Vs导通灯亮。另一路径R3向C1流电,使4013④脚电压上升,当升到复位阀值电平时,电路复位。单稳回复稳态。①脚变低,Vs截止灯灭。VD5用于指示灯开关位置。便于夜间使用。R3,C可改变延时时间。
元件选择:
Ic为4013双D触发器。
Vs可选普通小型塑封单向晶闸管MCR100-8、2N6565等
VD1—VD4为1N4004或1N4007
VD6为12V,0.5W稳二极管。
R5最好选用RJ—1/4W金属膜电阻,
C1-C2为CD11-25V电解电容,C3为CT瓷介。
M为镀铬或镀锡铁皮剪制,用502胶在开关面板上。
注:接线时,火线要按图所示接,才可正常工作。 |
|