返回列表 发帖

触摸式延时照明灯的制作

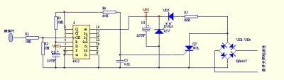
触摸式延时照明灯采用双D触发器4013制作,它工作稳定可靠,延时时间精确,批量时一致性好。
  工作原理:
   
     二极管VD1—VD4,晶闸管Vs组成灯光控制器的主回路。R5,VD6构成电源电路。输出约12V左右的直流电压供集成Ic使用。4013接成典型的单稳态电路。稳态时Q输出低(①脚)故Vs关断,电灯不亮。若有人触摸电极片M,人体感应时的杂波信号经电阻R1加到4013的③脚。CP端单稳电路翻转进入暂态。Q端①脚输出高,经一路径R4作为Vs的触发信号,使Vs导通灯亮。另一路径R3向C1流电,使4013④脚电压上升,当升到复位阀值电平时,电路复位。单稳回复稳态。①脚变低,Vs截止灯灭。VD5用于指示灯开关位置。便于夜间使用。R3,C可改变延时时间。
  元件选择:
           Ic为4013双D触发器。
           Vs可选普通小型塑封单向晶闸管MCR100-8、2N6565等
           VD1—VD4为1N4004或1N4007
           VD6为12V,0.5W稳二极管。
           R5最好选用RJ—1/4W金属膜电阻,
           C1-C2为CD11-25V电解电容,C3为CT瓷介。
           M为镀铬或镀锡铁皮剪制,用502胶在开关面板上。


注:接线时,火线要按图所示接,才可正常工作。

很好啊。





TOP

返回列表

最新关注 关闭


关于论坛注册,最新修改,请网友们注意

由于最近大量垃圾信息出现在我们的论坛,为了营造一个良好的氛围,目前论坛只开发邀请注册,你可以点击以下链接自动邀请注册(如果有人使用了点击下一个试一试) ...


查看
珩源工控论坛热诚欢迎您联系我们进行合作!

Powered by Discuz! 7.2© 2001-2009 Comsenz Inc.

珩源工控论坛 ( 桂ICP备19004328号) |论坛统计|WAP| 客服中心-www.hymcu.com
  

GMT+8, 2025-12-20 10:25, Processed in 1.040154 second(s), 6 queries, Gzip enabled.